Featured
Op Amp Add Offset Voltage
Op Amp Add Offset Voltage. The required voltage, known as. It is expressed in units of volts.

All op amps require a small voltage between their inverting and noninverting inputs to balance mismatches due to unavoidable process variations. The input offset voltage parameter, v io or v os, is defined as the dc voltage that must be applied between the input terminals to cancel dc offsets within the op amp. I thought of 2 different ways of doing this.
The Input Offset Voltage Will Change ∆V (Voltage Drift) With A Change In Temperature ∆T.
While both of these parts already have quite good dc. The required voltage, known as. What is the new value of vo.
Typical Op Amp Input Offset Voltage.
Beta (offset) can also be positive/negative. V_out = alpha * v_in + beta. The input offset voltage parameter, v io or v os, is defined as the dc voltage that must be applied between the input terminals to cancel dc offsets within the op amp.
This Error Is A Linear Function Of Temperature And Is Defined By
2 10 na 9.9 ka 0.01 v 9.9 k 10 k 1 2 1 2 3 If your voltage is from an industrial transducer (low, very low frequency or pseudo dc) you. The input offset voltage can range from microvolts to millivolts and can be either polarity.
Alpha (Multiplier) Can Be Positive/Negative, More Than 1 Or Less Than 1 In Absolute Terms.
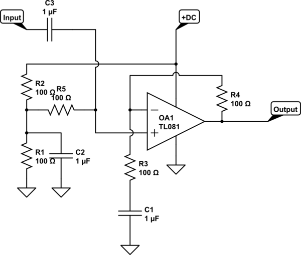
Harmonics of the triangle waves and squarewaves above about 10khz will be attenuated. Vin1 vin2 r1 r2 r2 r3 r3 v1 r4 v2 v01 v02 vout u1 u2 u3 r4 figure 4. But you will still have such a wide range of dc output offset voltage that the opamp will severely clip the signal.
It Is Expressed In Units Of Volts.
But wait, there's more trouble. Op amps allow to change input to output using this formula. Y = ±mx ±b (1) where m is the slope of the line, and b is the intercept of the line
Popular Posts
Breakdown Voltage Is Found In Reverse Biased Pn Junction Diode
- Get link
- X
- Other Apps
Comments
Post a Comment